找回密码
 立即注册
搜索
热搜: 活动 交友 discuz
查看: 64|回复: 3

[内科] 止咳用药

[复制链接]
  • 打卡等级:热心大叔
  • 打卡总天数:245
  • 打卡月天数:2
  • 打卡总奖励:7719
  • 最近打卡:2025-12-05 20:56:49

350

主题

557

回帖

1万

积分

管理员

积分
10407
发表于 2025-1-10 19:07:27 | 显示全部楼层 |阅读模式
十大咳嗽速效药西药,对于能够速效的止咳药,临床上主要是一些镇咳的药物。
1、可待因:止咳作用强而迅速,同时具有镇痛和镇静作用,可用于病因不明、治疗效果不佳且剧烈干咳和刺激性咳嗽,尤其是伴有胸痛的干咳。
2、福尔可定
:作用与可待因相似,适应于上呼吸道感染引起的无痰干咳和百日咳。
3、右美沙芬
:目前临床上应用最广的镇咳药,作用与可待因相似,但无镇痛和催眠作用,治疗剂量对呼吸中枢无抑制作用,亦无成瘾性。适应证于感冒,急、慢性支气管炎,支气管哮喘,咽喉炎引起的干咳。
4、喷托维林
:作用强度为可待因的三分之一,同时具有抗惊厥和解痉作用。
5、右啡烷
:为右美沙芬的代谢产物,患者的耐受性更好,今后可能取代右美沙芬而用于临床治疗。
6、那可丁
:是一种外周镇咳药,用于不同原因引起的咳嗽。
7、喷托维林:喷托维林为非成瘾性中枢镇咳药,用于上呼吸道感染引起的无痰干咳和百日咳等,对小儿疗效优于成人。
8、氨溴索
:溴己新在体内的活性代谢产物,为黏液溶解药,有化痰止咳效果。
9、乙酰半胱氨酸
:黏液溶解剂,具有较强的黏痰溶解作用,化痰止咳。
10、溴已新
:可直接作用于支气管腺体,促使粘液分泌细胞的溶酶体释出,使痰中的粘多糖纤维分化裂解;还可抑制粘液腺和杯状细胞中酸性糖蛋白的合成,使之分泌粘滞性较低的小分子糖蛋白,从而使痰液的粘稠度降低,易于咳出。

下面详细介绍下风寒感冒和风热感冒的症状和防治的方法:
1、风寒感冒:
症状:脸色苍白、怕冷、流清鼻涕、打喷嚏、咳嗽、咳痰清稀、不发热或轻微发热、咽部不红肿等症状。
自治疗方:姜糖水、姜丝可乐,趁热喝下,然后捂住被子好好睡觉。

2、风热感冒:
症状:发烧不退、面色发红、鼻塞、鼻流浊涕、咳嗽有痰、痰液黏稠色黄、咽痛红肿、口干舌燥、爱喝水等症状。
特别推荐:中药感冒止咳颗粒、儿感清口服液,是治风热感冒咳嗽的良药。
自治疗方:煮梨水、喝梨粥,对孩子风热引起的感冒咳嗽,尤其适合。

3、感冒咳嗽,伴有食积不化:
孩子在有感冒症状的同时,常常伴以口唇红赤,腹部胀满、腹痛、不愿吃饭,口中有酸臭气味,或者呕吐、大便干燥、小便少而黄,舌苔黄腻等症状。

4、以咳嗽为主要症状:
这个时候,妈妈们一定要注意,孩子是否有痰,由于孩子小,不会自己吐痰,主要听孩子咽喉部是否有痰声噜噜;同时,要注意区分,是咳嗽初期,还是咳嗽日久,根据咳嗽的病情变化,合理的服用药物。
感冒初期(以咳嗽为主要症状):多是刺激性干咳,无痰或少痰,适宜服用强力镇咳药
感冒后期(以咳嗽为主要症状):咳嗽时间较长,痰液较多,尤以夜间平躺以后咳嗽加重,有时咳嗽引起呕吐,吐出物为白色黏痰,适宜选择化痰止咳药,也可以喝爱莫迟咳嗽茶。

特别提示:
感冒大多数都是病毒所引起,如果没有合并感染,抗生素治疗是无效的。很多妈妈对宝宝感冒的寒热区分不好,往往在药物选择上不知所措, 可以配合使用安全有效的外贴药物,如发热用的冰冰退热贴、咳嗽感冒用的益气贴、胃肠感冒用的丁桂儿脐贴。不要自作主张给宝贝随意服用抗生素,滥用抗生素只 会浪费药物,同时容易产生耐药或引起过敏。孩子感冒,对症下药是关键。选用组方精简,能够同时抗病毒、抗炎症、助消化、味道佳的儿科专用中药,或中西药结 合,才能轻松治好感冒咳嗽,并且安全有效。如果爸爸妈妈们对医学不太了解,或者自己对孩子的感冒咳嗽病情判断不准,最好的办法就是,带着孩子即时就医,以 免耽误。
  • 打卡等级:热心大叔
  • 打卡总天数:245
  • 打卡月天数:2
  • 打卡总奖励:7719
  • 最近打卡:2025-12-05 20:56:49

350

主题

557

回帖

1万

积分

管理员

积分
10407
 楼主| 发表于 2025-1-10 19:15:20 | 显示全部楼层
咳嗽的常规治疗,可能是个坑!
俗话说:诸病易治,咳嗽难医。
俗话又说:名医怕咳嗽。为啥?怕治不好丢脸!
在医学相对发达的今天,咳嗽,还真是一大难题,医院呼吸科,总是人满为患。
大多数的慢性咳嗽患者,就算去了很大的医院,找了很知名的专家,其实也就是做那几种检查,比如:先血常规,然后拍片,查不到问题的话,就查过敏,激发试验,过敏原检测,然后,大部分人被告知是过敏性咳嗽,咳嗽变异性哮喘
,或者哮喘。治疗方法,就是抗过敏,症状重点的加激素,症状再重一点的加气管扩展药,常用的药物其实也就那几种:顺尔宁(孟鲁司特钠)、氯雷他定、西替利嗪、辅舒酮、信必可、舒利迭、万托林......咳嗽久的,至少也用过其中一两种吧?
但是,能痊愈吗?明确告诉你:不能!
不信?你去问医生,让医生明确回复你看看,即时你完全遵医嘱,听话,照做,甚至有决心吸入激素几年,或者做几年的脱敏治疗......
还不死心?“北陈南盛”听说过吗?
中国儿科哮喘界,一直有着“北陈南盛”的说法,北陈指陈育智,南盛就是盛锦云,是不折不扣的泰斗级别的人物。
去找他们看看?你得到的方案就会是:要好好的脱敏抗敏,不要用抗生素,哮喘属于过敏性炎症,不要用针对细菌性炎症的抗生素.......然后,又是用我前文说的那几种药物,缓解,控制,仅此而已......
下图,是这些咳嗽类型的发病机制,特征和治疗方案:


看到了吗?不管你被诊断为哪种咳嗽,最后的办法都是靠激素。
所不同的,只不过是,搭配抗过敏药物或者气管扩张剂罢了。
是的,医生说的没错,像过敏性咳嗽,咳嗽变异性哮喘,哮喘这种过敏性疾病,目前确实是只能控制,不能治愈的。
但是,你不用失望。会有办法的!
你有想过,被误诊了吗?
当然,我说你被误诊了,你可能不信!
是这么说的:76%慢性咳嗽患者被误诊。

钟南山认为:大量“咳嗽变异性哮喘”患者被误诊为“支气管炎”或“慢性支气管炎”。
而我认为:恰恰相反,目前,大量“支气管炎”或“慢性支气管炎”被误诊为“咳嗽变异性哮喘”!
钟南山发表上述观点的时间是2006年,现在十多年过去了,在医院呼吸科,“过敏性咳嗽”、“咳嗽变异性哮喘”这个名词,已经深入人心了!
呼吸科医生已经习惯把“胸部X线检查无异常的慢性咳嗽患者”诊断为:过敏性咳嗽或者咳嗽变异性哮喘。
但是,“胸部X线检查无异常”,就说明真的没有问题吗?
会不会是:有异常,但是仪器检查不出来呢?
支气管炎怎么检查出来呢?
1、X线检查
早期可无异常。反复发作引起支气管壁增厚,细支气管或肺泡间质炎症细胞浸润或纤维化,表现为肺纹理增粗、紊乱,呈网状或条索状、斑点状阴影,以双下肺野明显。
2、呼吸功能检查
早期无异常。如有小气道阻塞时,最大呼气流速-容量曲线在75%和50%肺容量时,流量明显降低。
3、血液检查
细菌感染时偶可出现白细胞总数和/或中性粒细胞增高。
4、痰液检查
可培养出致病菌。涂片可发现革兰阳性菌或革兰阴性菌,或大量破坏的白细胞和已破坏的杯状细胞。
看上面介绍,可以知道:支气管炎早期单靠仪器是检查不出来的。
这些早期支气管炎患者,因为检查无异常,通常被诊断为过敏性咳嗽或者咳嗽变异性哮喘。
上面这句话,非常重要,真心希望更多的人能看到并理解。
慢性咳嗽被误诊的人太多了!
广东省卫生厅副厅长廖新波说:
医生的诊断确实有三成是误诊:如果在门诊看病,误诊率是50%。如果你住到医院里,年轻医生看了,其他的医生也看了,大家也查访、讨论了,该做的B超、CT、化验全做完了,误诊率是30%。
他告诉记者,数字是来源于某位医生的调查,而在实际临床工作中,误诊率也差不多这样。只要当医生,没有不误诊的。中国的误诊比国外低,美国的误诊率是15%~40%之间,英国的误诊率是50%左右。
欧美国家更发达啊,为什么他们的误诊率反而更高?
因为他们更依赖设备。
北京武警总医院病理科主任医师、教授,硕士、博士生导师纪小龙说:
“误诊率在上升”这个观点在国外就有人提过。随着医院科学技术的发展,医疗设备的更新,医生更多地依赖设备检查,而不是更多地靠自己动脑筋分析使得误诊率不但没下降,反而在上升。这是一个在医学界普遍都能接受的观点。

误诊是不可避免的,咳嗽的误诊率更高。
过度依赖仪器,这正是误诊的重要原因!
很多咳嗽患者,从一个小小的感冒咳嗽开始,不停的打针吃药,跑医院看专家访名医,却越治越重,最后,通常就被诊断为过敏性咳嗽、咳嗽变异性哮喘、哮喘。
一个小小的感冒咳嗽,被治成了不治之症,不悲哀吗?不该反省一下吗?
言归正传,真正单纯的过敏性咳嗽,极少!!
这个问题非常重要,很多人被误诊误治,耽误病情,贻害无穷!
所以我再啰嗦一下:
如果你被诊断为过敏性咳嗽,我要告诉你两点:
1、过敏性咳嗽,全世界范围内尚无公认的诊断标准。
2、作为一种独立的疾病尚未得到公认。
简单说就是,目前还不能完全确定有没有过敏性咳嗽这种病。
当然,虽然不能完全确定有,也不能完全确定没有。
根据中国《咳嗽的诊断与治疗指南(2015)》
过敏性咳嗽的症状:
刺激性干咳,多为阵发性,白天或夜间均可咳嗽,油烟、灰尘、冷空气、讲话等容易诱发咳嗽,常伴有咽喉发痒。

过敏性咳嗽的诊断标准:
1、慢性咳嗽,多为刺激性干咳。
2、肺通气功能正常,支气管激发试验阴性。
3、诱导痰嗜酸粒细胞不增高。
4、具有下列指征之一:
①有过敏性疾病史或过敏物质接触史。
②变应原皮试阳性。
③血清总IgE或特异性IgE增高。
⑤糖皮质激素或抗组织胺药治疗有效。
5、临床无感染表现,或经较长时间抗生素治疗无效。

过敏性咳嗽的治疗:
糖皮质激素或抗组织胺药治疗有效。
吸入糖皮质激素治疗4周以上,初期可短期口服糖皮质激素(3~5d)。
根据指南,我们可以先简单排除一些非过敏性咳嗽。
1、如果咳嗽有痰,就不符合过敏性咳嗽的症状。
咳嗽有痰,并不是说每一次咳嗽都会咳出痰来,有时候,痰不多,或者痰在深处,要咳嗽很多次,痰才能咳出来。
2、临床上有感染表现,也不符合过敏性咳嗽的诊断标准。
如果是感冒、发烧后才开始咳嗽的,也可以排除过敏性咳嗽。
如果干咳无痰,无感染,那么,就要多做一些检查:
一、检测过敏原
其实,在我看来,这个用来诊断过敏性咳嗽,并不准确,原因有二:
① 没查出过敏原。
医生会说,医院检测的是常规的过敏原,但世界上的过敏原成千上万种,不可能每一种都测。所以,没查出过敏原,也不能完全排除有其他过敏原。
②查出过敏原。
查出过敏原,也不能说明就一定是过敏性咳嗽。
比如,有人皮肤过敏,但并一定咳嗽啊。
又如,皮肤过敏了,但是同时也感冒了,感冒引起了咳嗽,这是感冒咳嗽,而不是过敏性咳嗽。
那查过敏原有用吗?
当然有的。
举个例子,如果查出牛奶是过敏原,那么,就可以测试:
1、喝牛奶,咳嗽加重了,那说明是牛奶过敏导致咳嗽。
2、喝牛奶,咳嗽没加重,那再多喝点,也没加重,那么,咳嗽跟牛奶过敏无关。
二、检测IgE
IgE含量过高,提示遗传过敏体质或I型变态反应。但是要注意,也有其他一些原因会引起IgE高。
所以,即使做了很多检查,也无法确诊过敏性咳嗽。
如果你只是百度一下,觉得自己症状很像是过敏性咳嗽,那就更离谱了。
气道的高敏感性是所有慢性咳嗽的统一特征!
这句话,我说过很多次了。或许很多人不理解,但真的很重要。
不只是过敏导致呼吸道敏感,上呼吸道感染,也会导致气道的敏感性增加。
美国咳嗽协会主席Peter Dicpinigaitis教授介绍了其所在团队进行的测量咳嗽反应敏感性相关试验(辣椒素刺激),该试验证实,上呼吸道病毒感染可提高咳嗽反射的敏感性。

其实,不用看报告,自行想象一下就知道:呼吸道受到侵袭,有了损伤,肯定是比正常情况下更敏感的。
就好像我们身上有个伤口,碰到就更容易痛,这是显而易见的道理。
当然,我也可以说得更专业点:
感染造成呼吸道黏膜上皮细胞的坏死、脱落,黏膜下的神经纤维暴露,所以呼吸道会更加敏感,容易咳嗽。
呼吸道敏感,受到外界的刺激就容易咳嗽,看起来就像是过敏性咳嗽。
但,只是像而已,不真的是。

咳嗽的罪魁祸首:呼吸道粘膜损伤
慢性支气管炎,传统的治疗方法,只是抗菌和对症治疗,治标不治本,容易反复发作。
所以,很多急性支气管炎患者发展到慢性支气管炎,终身不愈。
先看看什么是慢性支气管炎
慢性支气管炎是气管、支气管粘膜及周围组织的慢性非特异性炎症。
看到了吗?粘膜,炎症,非特异性! 粘膜是干嘛的呢?粘膜上有密集的纤毛,纤毛向咽部快速摆动,将黏液及附着其上的尘埃、细菌等推向咽部被咳出,净化吸入的空气。
粘膜有炎症,净化功能就会降低,分泌物难以排出,细菌病毒更容易吸附,更容易发病。慢慢气管就变窄,堵塞。 这种非特异性炎症,其实就是一直损伤,简单理解为粘膜有伤口,不能愈合,反复发炎。
再看看气管的构成: 气管管壁由内向外依次分为粘膜、粘膜下层和外膜三层。  

然后看粘膜: 粘膜表面为纤毛柱状上皮,由纤毛细胞、杯状细胞、基细胞、刷细胞和弥散的神经内分泌细胞等组成。  
看纤毛的功能: 纤毛向咽侧呈快速摆动,将黏液及附于其上的尘粒,细菌等异物推向咽部被咳出,故纤毛细胞有净化吸入空气的重要作用。  

看杯状细胞的功能: 杯状细胞分泌的黏蛋白是一种大分子糖蛋白,它与管壁内腺体的分泌物在上皮表面共同构成一道黏液性屏障,粘附吸入空气中的异物,溶解吸入的有害气体,随黏液咳出。  
看基细胞的功能: 基细胞呈锥形,位于上皮深部,是一种未分化的细胞,有增殖和分化能力,可分化形成前述两种细胞。  

所以,治疗上,要促进基细胞增殖,使损伤的粘膜修复,才能治愈!
目前主要使用的抗生素、祛痰药、镇咳药、激素药、气管扩张药等都只是缓解一时症状,不能治愈!  
怎么办呢? 首先,最重要的,就是要清理帮助气道分泌物,然后恢复纤毛功能,促进基细胞增殖,使损伤的粘膜修复,最终治愈!




  • 打卡等级:热心大叔
  • 打卡总天数:245
  • 打卡月天数:2
  • 打卡总奖励:7719
  • 最近打卡:2025-12-05 20:56:49

350

主题

557

回帖

1万

积分

管理员

积分
10407
 楼主| 发表于 2025-1-10 19:40:15 | 显示全部楼层
咳嗽从表现来看分为干咳和湿咳。
干咳指没有痰的咳嗽,它往往是刺激性咳嗽,比如得了喉炎、突然闻到一股特别强烈的气味或吸入了异物,都是对上呼吸道的一种刺激,会引发咳嗽。湿咳是指咳嗽带痰,咳嗽是往外排分泌物。不管是干咳还是湿咳,都是人体的一种防御机制。所以咳嗽绝大多数情况下是好事,不是坏事。
我们的呼吸系统表面都有黏膜,而所有的黏膜都有分泌腺,它们受到刺激后,分泌腺就会增加分泌。
所以,不管是什么原因引起的咳嗽,最后都会有分泌物的出现,也就是说,最终一定会落在湿咳上。

不管有痰没痰,都要先考虑祛痰。
痰祛咳自除。
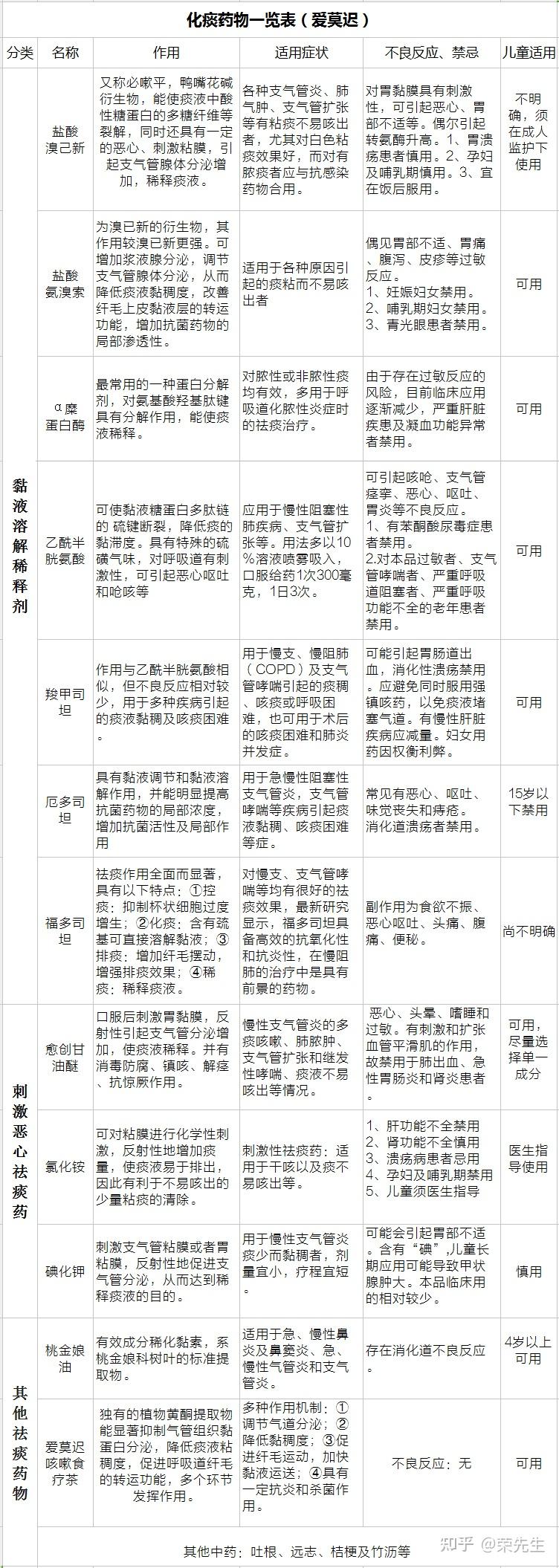
祛痰的办法有很多,这篇就介绍一些常用药。
药的名称不容易记,建议收藏,有需要的时候翻出来看看。
为了对比,我做成了表格形式,更直观。


选择化痰药物时必须遵循以下原则:
1、恢复气道中黏液/浆液层比例特性;
2、促进纤毛运动,增加黏液纤毛清除能力;
3、扩张支气管,防止痰液滞留、继发感染;
4、慎用对黏液纤毛清除功能具有抑制作用的止咳药。
祛痰药物的选择一定要综合考虑具体病情和药物的作用特点,才能提高治疗效果,减少不良反应的发生。
1、呼吸道慢性炎症时,痰中黏性成分多为酸性黏多糖,宜选用盐酸氨溴索
和乙酰半胱氨酸
2、痰黏而不易咳出者,可选用氨溴索;但孕妇及哺乳期妇女、胃溃疡、恶性纤毛综合征、青光眼、肝肾功能不全者慎用氨溴索。
3、细菌感染时,脓痰中成分多为脱氢核糖核酸,宜用乙酰半胱氨酸。
4、呼吸道炎症初期,如急性支气管炎、感冒,痰少而稠不易咳出者,宜用氯化铵
5、咳痰困难及肺合并症的危急状态,可用羧甲司坦
、溴己新
,但孕妇及哺乳妇女,胃炎或胃溃疡患者需慎用,脓性痰患者需加用抗生素控制感染。亦可吸入乙酰半胱氨酸,但支气管哮喘、严重呼吸道阻塞、严重呼吸功能不全的老年患者禁用。
6、痰液黏度较大者,首选溴己新,以使痰液黏度降低。
提醒事项:
绝大多数祛痰药都有一些不良反应,使用过程中要多留心。
当痰量较多时,不宜使用镇咳药,如喷托维林、苯丙哌林等,以免阻断咳嗽反射,使痰液滞留于气道,影响呼吸、继发感染。

不健康的身体存在两种状态:一为寒;一为热。但值得注意的是,寒的状态和热的状态并不是静止不动的,它们时刻都在变化,寒热变化最突出的莫过于感冒。以前,中医教材把感冒分成风寒、风热两种,我认为这是错误的,其实,风寒和风热不是感冒的不同类别,而是感冒的不同阶段。
1. 感冒的最初阶段应该做点什么?
首先,感冒第一时间是给身体造成了一定的抑制状态,最明显的表现是体表发冷,要裹紧衣服,有的时候还流清鼻涕、打喷嚏,有人管这叫风寒感冒,其实,这只是感冒的最初阶段。
为什么说这是身体的一种抑制状态呢?因为这时人体处于一种“不足”的状态中,气血不能供应体表,无法组织有效的抵抗,因此这是一种“属阴”的状态。也就是说属阴的能量开始控制身体了,而属阴的能量具有抑制收缩的特性。我们在中学物理课上就学过:物体的特性之一是热胀冷缩。人体也一样,热了,身体就会向外舒张流汗;冷了,浑身起鸡皮疙瘩,身体就会向内收缩,这时人就会打喷嚏、流清鼻涕。
实际上,感冒的初级阶段,有的时候特别短,几个小时或半天就过去了,由于它太短了,所以很多人没有给予足够的关注。大家注意,这个体表发冷的阶段太重要了,此时寒邪还没有深入,身体的抵抗机能还有能力迅速将它清除出去,因此一定要抓住这个时机啊!
怎么办呢?抢时间解除抑制状态!方法其实很简单,任何热性的食物、饮料都可以,有的时候,甚至一杯热水都管用。因为身体本来是由阴和阳这两种能量来控制的,但现在阴寒的能量开始变得强大起来,它想要独自控制身体。最直接的方法就是用温热的东西来增加身体内阳的能量,使阴阳重归平衡。通常,用大葱的根部也就是葱白,切一下,加几片生姜,在水里稍微熬一下,一开锅就好,不要久熬,因为要的就是它那种刺激的成分,用吴鞠通的话说是“香气大出,即取服,勿过煎,肺药取轻清,过煮则味厚入中焦矣”。我还经常让人用苏叶泡水,来驱散体表的寒邪。苏叶,也叫紫苏叶,药店有干的苏叶卖,各位可以在办公室里准备一小包,觉得自己快感冒了,身上突然发冷,立刻用开水泡一把,六七分钟后就可以喝了。
古代的时候是用麻黄、桂枝等药来解决这个问题,现在不大用了。但如果真是冷得浑身发抖,一点汗都没有,那还是要用《伤寒论》中的麻黄汤。通常用苏叶、葱白等就可以了,等到身上发热,不再觉得冷,就可以了。最好是能微微出点汗,但是不要出大汗,更不要马上就去风口站着。
还有个方法就是把热水袋放在被窝里,放在后背的肺俞穴附近,也就是靠近肺部的脊柱两旁。热水袋要不远不近,以免烫到皮肤,这样睡觉可以帮助阳气生发,使体内的抑制状态得到改变。
2. 发展到外寒、内热阶段怎么办?
这个阶段,就是中医说的外寒阶段。这个时候如果咳嗽,可以选用中成药“通宣理肺丸”。这个方子里面基本都是温药,可以帮助身体组织抵抗,切记不可以用寒凉的药物。
如果在外寒的阶段处理及时,根据我的经验,一天的时间就可以把感冒解除掉。如果您没有注意,那么,寒邪继续深入,很快就会到内热阶段。
什么叫内热阶段呢?原来,随着外邪深入,体内的抵抗力量开始和外邪展开激烈的斗争,身体的很多地方都成了战场,此时的表现是一派热证:咽红、咽痛、发烧、骨节酸痛、咳嗽,等等;诊断指征是:痰黄、鼻涕黄、咽喉疼痛、体温上升。大家一定要记住这些指征。
这个阶段怎么办呢?扁桃体发炎了,开始咳嗽了,这些都让人无比难受啊!
此时要用清凉派清内热的方法。一个简单的药物组合是:双黄连口服液,内容是双花(金银花的别称)、黄芩、连翘,简称双黄连。
如果严重,我倒是建议各位自己去药店买草药来熬,下面这个药茶方子是我经常用的,是我外祖父王恩阁先生的方子。此方是用于治疗咽喉肿痛的,我给加上了一味苏叶,用来调理感冒初起,大家可以参考一下。
内热阶段基本方:
双花十克、连翘十五克、防风六克、前胡三克、白僵蚕十克(捣)、公英十克、地丁十克、射干六克、苏叶六克(苏叶在熬好药关火时再下,泡十分钟就可以)。
如果咳嗽而且痰黄还可以加上浙贝母、枇杷叶各十克。
这个方子里面的白僵蚕对缓解咽喉疼痛效果非常好。熬好药以后,要像喝茶一样喝,随热随喝,不能一天喝两次就算了,这样才能使药力持续,所以,我管这个方子叫药茶方,要把它当做茶来服用。
如果在内热的阶段处理及时,依我的经验,基本可以在两天内解决掉感冒(有些人症状的减轻过程会持续几天),而且绝对不会再发展。
上面说的是风寒感冒和风热感冒。咳嗽,道理也是一样的。
咳嗽的寒热也不是静止不变的。
如果吹了冷风,淋了雨,是受了寒的,此时如果咳嗽,可以说是风寒咳嗽,接着呢,如果抵抗力差点的,接着就开始出现喉咙痛,咳黄痰等症状,表现为热咳,这个阶段的咳嗽,寒热变化,我称之为急性内伤咳嗽。如果咳嗽在这个阶段没有痊愈,病情继续发展,就会发展成慢性咳嗽,一般人是表现出来是咽痒、白痰等风寒咳嗽的症状,因为“久咳必寒”,也叫慢性内伤咳嗽。
简单说,从急性咳嗽发展成慢性咳嗽,也经历三个阶段:外寒--内热--内寒。
外寒、内热阶段,都属于急性期,时间都是比较短的。在内热阶段,我们呼吸道粘膜已经受到损伤,如果没有得到修复,当咳嗽超过8周,就属于慢性咳嗽,进入内寒阶段。


夏天万物生长,冬天枯萎凋零,自然规律啊。
《黄帝内经》里说:“人之伤于寒也,则为病热。”
后面一句是:“热虽甚不死。其两感于寒者,必不免于死。”
别吃太多寒凉的食物,如果觉得自己很容易上火,你要看看是不是寒邪过盛引起的虚火


咳嗽久不愈有三个原因
许多人反映,感染奥密克戎后的急性期症状消失后,咳嗽仍然迁延不愈,可能有三个原因。
一、咳嗽是病毒侵犯了上呼吸道,局部有炎症就会导致咳嗽;
二、如果是因为上呼吸道感染
导致继发的细菌感染,咳嗽的时间会更长,甚至还会出现咳脓痰、咽痛;
三、上呼吸道的修复有一个过程,很多外界环境、空气、刺激物对我们气道黏膜有损伤,它的敏感性会升高,也会导致咳嗽。这个时候,要想办法找到咳嗽的原因,并进行化痰止咳
治疗,可以根据个人具体症状,适当用药祛痰。



哮喘和喘息性支气管炎鉴别
发病诱因:
哮喘由过敏引起,接触过敏原后几分钟内便可发作。
喘息性支气管炎由呼吸道病菌感染引起,发作前通常有几天的上呼吸道感染。
临床表现:
哮喘发作时呼吸困难 ,双肺满布哮鸣音。
喘息性支气管炎以咳嗽、咳痰为主、伴有喘息,双肺可闻及干、湿性罗音。
并发症:
哮喘引起支气管痉挛
是可逆的。
喘息性支气管炎引起的支气管壁变厚是不可逆的 。
治疗:
哮喘是因为接触过敏物质,致使支气管急性痉挛所造成的,其传染轻微,应以平喘和规避过敏原为主。
喘息性支气管虽有支气管痉挛,呈现喘息的情况,但是以传染为主,应用有用的抗菌药物
及化痰止咳平喘药。


咳嗽不是病,只是其他疾病表现出来的症状。
止咳药,并不能治疗引起咳嗽的病因,它只是作用于中枢神经或周围神经,让大脑暂时忘记了咳嗽,很简单粗暴,治标不治本。
止咳药的原理:
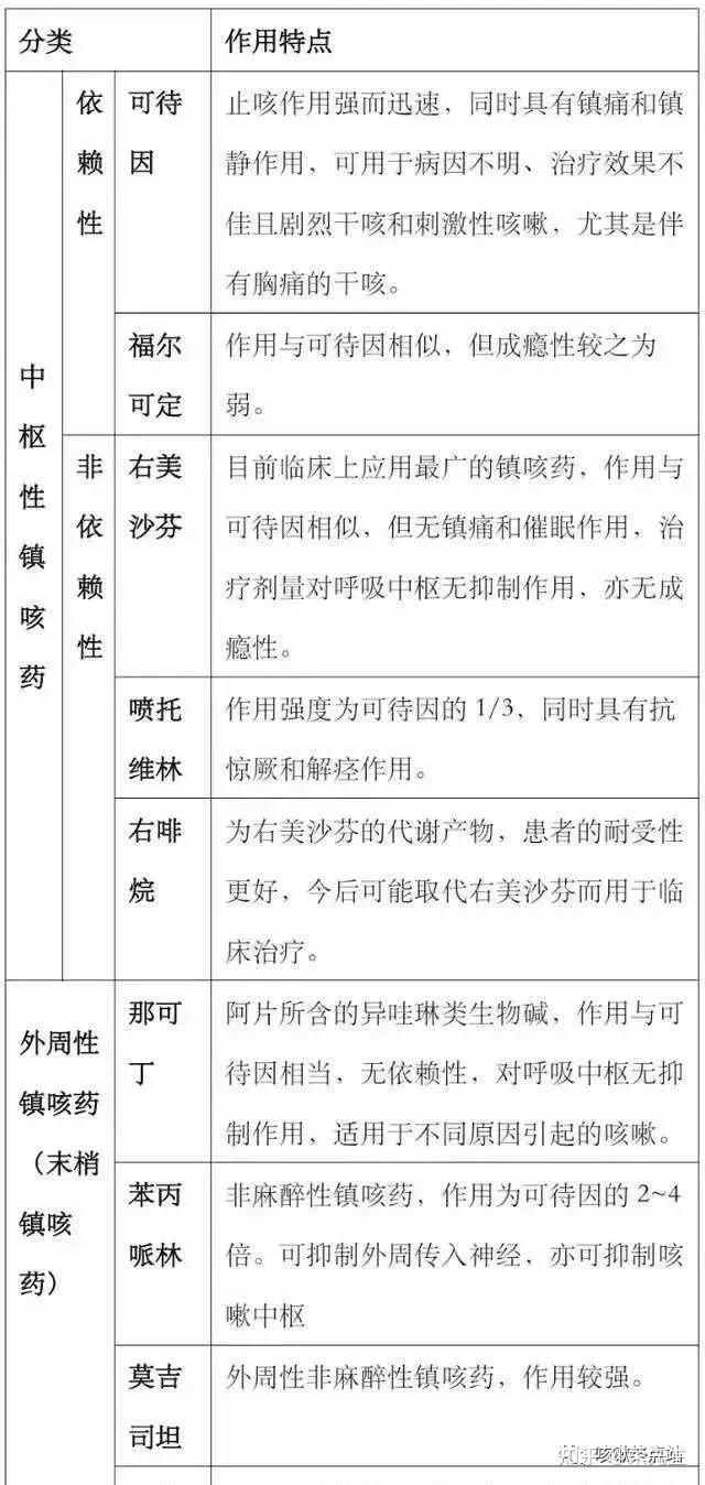
1、一种是直接抑制延髓咳嗽中枢而产生镇咳作用,叫中枢性镇咳药;
2、一种是通过抑制咳嗽发射弧中的感受器、传入神经、传出神经及效应器中的任意环节而起到镇咳作用,叫外周性镇咳药。
普通不严重的咳嗽,不建议服用镇咳药。
镇咳药适用于:咳嗽比较剧烈而且无痰的干咳。






上面有好几种,而且名称都不太好记,怎么选?
相对安全,最常用的是:右美沙芬。







常见复方止咳药的成分和不良反应


常见感冒药的主要成分

普通的咳嗽患者没必要弄懂那些复杂的原理。
记住最重要一点:咳嗽有痰,不要吃止咳药。
  • 打卡等级:热心大叔
  • 打卡总天数:245
  • 打卡月天数:2
  • 打卡总奖励:7719
  • 最近打卡:2025-12-05 20:56:49

350

主题

557

回帖

1万

积分

管理员

积分
10407
 楼主| 发表于 2025-1-10 20:15:38 | 显示全部楼层
常用咳嗽中药。
仅供参考,请辩证用药。




喉咙发痒,咳嗽有痰,可选择抗感冒药,也可使用止咳化痰药,以缓解症状,并联合应用抗生素、抗过敏药物。 1、抗感冒药:如复方氨酚烷胺胶囊,氨酚黄那敏颗粒,酚麻美敏片等。 2、止咳化痰:如盐酸氨溴索口服溶液,右美沙芬糖浆,或者川贝枇杷露,强力枇杷露,肺力咳合剂等,都能帮助改善喉咙发痒,咳嗽有痰的症状。 3、抗生素:痰量比较大并且有黄痰,考虑是否是细菌感染导致的,要加用抗生素,如阿奇霉素、头孢类抗生素等。

太多了记不住?
没关系,还有更简单的办法——直接看说明书。
凡是药品标签或说明书的“适应症”或“药理毒理”一栏中,写有“用于治疗XX细菌感染”、“对于XX细菌有较好的抗菌或抑菌作用”的药物,别犹豫,那就是抗生素。
感冒药经常包含哪几种成分
O治疗发热、咽喉痛:用对乙酰氨基酚
、布洛芬
O治疗鼻塞:用伪麻黄碱
O治疗鼻涕、打喷嚏:用抗组胺药
,比如氯苯那敏(扑尔敏)、氯雷他定
O治疗咳嗽:用右美沙芬
O抗病毒:金刚烷胺

由于感冒多是病毒引起
但目前治疗感冒病毒药效果很差
所以这个抗病毒就是个鸡肋
可有可无,有也等于无
同意吧?呵呵
好的,进入正题
来看看都有哪些常用的感冒药





吃这些感冒药
也有一些原则
1、伪麻黄碱缓解鼻塞效果好,但不宜连续用超过7天
2、氯苯那敏缓解鼻涕、打喷嚏效果好,但会引起嗜睡,所以开车、开飞机不吃药
3、右美沙芬镇咳效果好,无成瘾副作用
4、最常用的解热镇痛药是对乙酰氨基酚、布洛芬,但过量的对乙酰氨基酚会导致肝损伤



您需要登录后才可以回帖 登录 | 立即注册

本版积分规则

Archiver|手机版|小黑屋|Discuz! X

GMT+8, 2025-12-7 08:44 , Processed in 0.028234 second(s), 24 queries .

Powered by Discuz! X3.5

© 2001-2025 Discuz! Team.

快速回复 返回顶部 返回列表